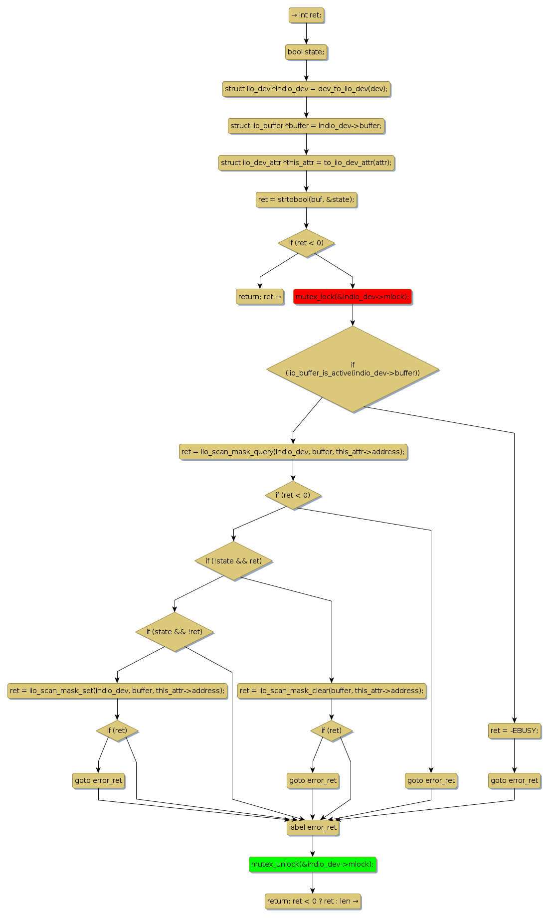
Instance Verification Kit (IVK)
mutex lock @ [4918+30+/linux-3.19-rc1/drivers/iio/industrialio-buffer.c]
Instance Signature: mlock
|
The Matching Pair Graph:
|
|
Function Name
|
Control Flow Graph (CFG)
|
Events Flow Graph (EFG)
|
Source Correspondence
|
|
iio_scan_el_store
|
|
|
[4564+17+/linux-3.19-rc1/drivers/iio/industrialio-buffer.c]
|